A British Citizenship Reset – The 'BINCA' Bill
Michael Reiners proposes The 'British Indigeneity, Nationality & Citizenship Act'. It provides a means to rectify the post-imperial citizenship era, a streamlined route to citizenship for the British diaspora and algorithmic review for those who present as an economic and social burden.
The draft British Indigeneity, Nationality & Citizenship Act' can be downloaded here:
Most people in England assume that somewhere in the statute book, or identified on his passport, the "Englishman" is acknowledged as a distinct political subject in law. He is not. Likewise, Scottish secessionists and unionists alike may believe that the existence of the Holyrood devolved parliament proves the law recognises Scots as a people. It does nothing of the sort. Under the British Nationality Act 1981, every one of us is simply British. In the eyes of the Home Office, an Englishwoman whose family can trace its parish-register line back to the Dissolution of the Monasteries is legally indistinguishable from someone who has spent five years on a low-skill work visa, obtained indefinite leave to remain (ILR), and then opted to undergo a short naturalisation ceremony (introduced by the Nationality, Immigration and Asylum Act 2002) and, to complete a trivia test. With respects to the test; these are known as "Life in the UK" tests have been known to ask such things as the purpose of Eid al-Fitr, the Islamic festival.
The civic exam is widely criticised for its oddly foreign and arbitrary content. Mock examples can be found online, questions also cover Diwali. As a test, it can also be gamed: in a high-profile case, Josephine Maurice, a 61-year-old woman, was sentenced to four and a half years in prison after impersonating 13 different individuals to fraudulently sit the test on their behalf using wigs, disguises, and false identity documents.
The equivalence between the indigenous people of the British isles and ILR holders who have engaged in trivia is not benign cosmopolitanism, and, is becoming a clear point of frustration in our nation's politics. Indefinite leave to remain holders are entitled to most things a citizen is, despite 98% of applicants being granted this status, as though it were awarded by default.
This wilderness of legal certainty this has created is very real. On a personal level we see this confusion; we saw it when Rishi Sunak's attempted to claim he was English (something mocked by members of his own party at the time, including now-defector, Suella Braverman). On a civilisational level, such confusion has had catastrophic effects on Britain's sense of national identity, the operation of its border, and for the purposes of this document: crucially, impacted the manner in which we confer citizenship.
Researcher Charlie Cole detailed the startling demographic shifts which laxity in the realm of ILR and citizenship have produced in the passing decades. These primarily stem from the changes to the asylum system and nationality acquisition framework in the passing 30 years – these flow from the Immigration & Asylum Act (1999), Nationality and Immigration and Asylum Act (2002) and most recently the Home Office's visa policies during Boris Johnson's time in office. Cole has produced modelling on this era of influxes in migration (the era of 'mass' migration) and his findings have been published in Reiners.org.uk and various other locations.
Crucially, the era of six-figure net migration (and higher) occurs very recently. To understand its impact, it must be taken in the context of the Human Rights Act (1998)'s introduction. With the introduction of this statute, Tony Blair imposed upon Britain a double bind; a system which obliged asylum seekers and visa-workers to be offered the option become citizens after a mere 5 years of presence, and a magic 8-ball which would prevent their deportation and provide them undue access to the courts at the taxpayer's expense. It created a thriving industry for Mr Blair's former Barrister-colleagues at 11KBW Chambers, and, demographically doomed Britain. As per the July 2025 data, Cole believes that by 2030 the groups that have occupied these islands for millennia will become a minority in births by 2030, and a minority in schools by 2035. We essentially have 1 (one) election to begin a legal reversal of who is and is not a citizen. That election will be hard-fought.
Given this urgency, Reiners.org.uk has produced drafts of the legislation necessary. I have done so in what I consider to be a muscular civic nationalist manner. By this, I mean that the civically inclusive status of 'British' is retained, but subject to comprehensive restrictions on who can claim this status, and crucially, who can lose it.
My proposed British Indigeneity, Nationality & Citizenship Act ('The Bill'/'BINCA') aims to restore legal recognition to the peoples who, in reality, built our country while devising a fair, transparent system for guests and newcomers. It also offers a hi-tech approach to square the circle of the 20th and 21st centuries’ worth of border and citizenship chaos flowing from the British Nationality Acts of 1948 and 1981.
1. A short history of the legislative drift that got us here
Firstly, it is worth noting that Citizenship itself is a relatively modern concept. Thomas Moore, Lord Chancellor to Henry VIII, was one of the first to describe the concept of a lord-granted passport that would be internationally recognised if retainers moved around in the 16th century in his Utopia. It would not be until the 19th that this became common practice between nation states.

Modern British nationality and citizenship law began as an exercise in improvisation. The British Nationality Act 1948, an inelegant Atlee-era creation, tried to retrofit an imperial notion of “subject-hood” to a post-war Commonwealth that was already dissolving like wet tissue paper in the face of Britain's war debts. In place of the organic, territorially rooted allegiance that had existed for centuries, Parliament created the catch-all status Citizen of the United Kingdom and Colonies (CUKC) and proclaimed every Commonwealth citizen a quasi-national. The right to belong floated free of any guaranteed right to enter or reside in the British Isles, and the ancient distinction between the natural-born subject and the naturalised stranger disappeared from statute overnight. We still retain some of this awkwardness today, citizens of the 83 commonwealth countries are allowed to vote in our elections without the need for citizenship – merely requiring some form of residence. Not to mention, our monarch appears more concerned with his subjects in the wider commonwealth than the English throne he sits upon.

By 1981 legislators conceded that the 1948 post-colonial settlement was unworkable, but their cure merely reframed the problem. The British Nationality Act of 1981 collapsed the various post-imperial categories of citizenship into the single label British Citizen while severing that label from an automatic right of abode. The act also dispensed with birthright citizenship – that is to say, merely being born within the United Kingdom was no longer grounds for citizenship. What looked neat on paper masked a deeper problem – nationality had already become an administrative convenience, and, ceased to be a constitutional bond due to the 1948 act's effects.
The combined effect of 1948 and 1981 is plain. The law still treats the English, Scots, Welsh and Ulster peoples as legally indistinguishable from any British passport holder from anywhere in the world. A person born yesterday to two temporary residents (holding indefinite leave to remain) may enjoy the same access to the benefits of citizenship as someone whose lineage is etched in parish registers back to Domesday. Although birthright citizenship was removed from our lands under the British Nationality Act 1981 we still retain what I term ‘de-facto’ birthright citizenship. By this, I mean that the Human Rights Act 1998, and ECHR which it incorporates, stymies any attempt at removal – on top of this, our present immigration law grants Indefinite leave To Remain after only 5 years of presence, which is tantamount to citizenship and prevents removal. We therefore effectively have birthright citizenship, albeit with a 5 year timer. ILR is granted in 90%+ cases; for example, in the year ending June 2025, there were 163,353 grants of settlement (excluding the EU Settlement Scheme), representing an 18% increase compared with the previous year. This suggests a grant rate of approximately 98% (calculated as grants divided by total decisions). It is routinely higher than 95%.
Another seldom-discussed consequence of the post-colonial settlement is that the wider Anglo-diaspora families (who carried Anglo-British identity to Canada, Australia, New Zealand and many other places including the United States) often found themselves locked out of the country that once claimed them as kin. There is a sense of injustice in this that is felt acutely when such people attempt to navigate our visa programmes and are treated in the same manner as illegal entrants – often, less favourably.
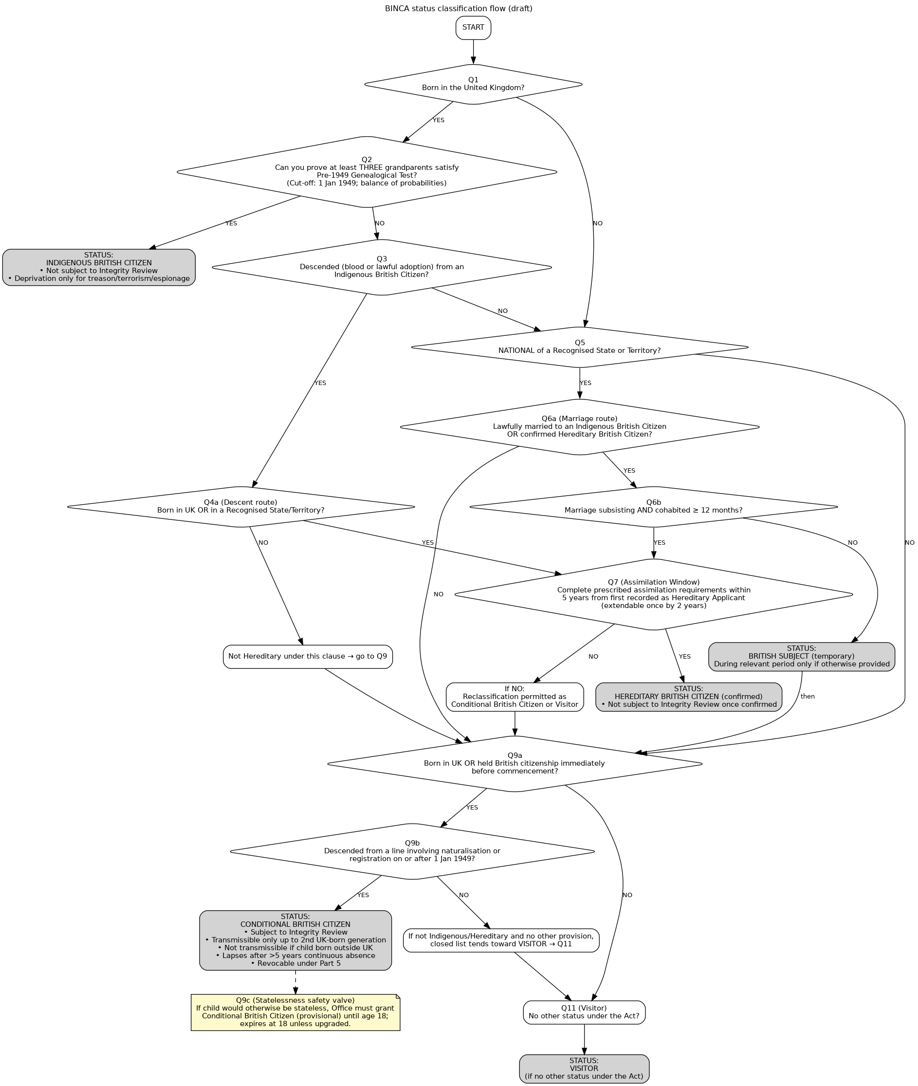
I have addressed this by creating two streamlined routes to citizenship for these groups via BINCA, shown below:


The British Indigeneity, Nationality & Citizenship Act (the Bill) begins with that diagnosis. It recognises that the 1948 Act disrupted the continuity of ancestral and civic belonging and that the 1981 Act papered over, rather than resolved, the resulting contradictions. the Bill therefore proposes a fundamental reset.
2. Identifying the native peoples of the British Isles in law
Devolution in 1998 begrudgingly acknowledged that the United Kingdom contains four historic nations. Yet nationality law still pretends the indigenous and ethnic peoples of those nations do not exist. The UN International Labour Organisation Convention 169 deals with indigenous peoples, and the House of Commons refused to ratify this in 2009 "on the grounds that there are no indigenous peoples in the United Kingdom". You can read about that, here.
The UN's working definition specifically suggests that there must be some non-dominant or subjugated element – not simply long-standing continuity and historic presence. That was the commons' reasoning in 2009. That said, Parliament can define terms however it desires, within the usual constitutional constraints. If it wishes to define these as indigenous groups – it may.
As Tom Rowsell discussed here; modern English people range from 25-47% Anglo-Saxon (CNE), 11-57% Iron-age Briton (WBI), and 14-43% French (this last one may be shocking to some Anglo-exceptionalists). We are an admixture, but one with a distinct cluster that is unique to the British isles and was stable prior to the 20th and 21st century influxes of newly arrived groups. As such, the historic groups ought be considered indigenous to the British isles.

BINCA addresses this issue by creating two permanent statuses anchored in legitimate historic presence inside the British Isles:
· Indigenous British Citizen covers anyone born in the UK with at least three grandparents who satisfy the Bill’s Pre‑1949 Genealogical Test (section 13), using 1 January 1949 as the Cut‑off Date.
· Hereditary British Citizen extends the franchise to descendants of Indigenous citizens (by the method above) born either in the UK or in a Recognised State such as Canada or Australia, subject to a Swiss-style assimilation test (the Swiss are exceptionally good at these, we are not). It also creates a marriage route for nationals of Recognised States and Territories: the spouse is treated as a Hereditary Applicant and, during the assimilation window, as a British Subject.
When it comes to identifying whether a parent or grandparent satisfies the Pre‑1949 Genealogical Test, Part III of BINCA deals with this. The Bill requires that:
· They were born in the United Kingdom before 1 January 1949 (the Cut‑off Date).
· They were, immediately before that date, British subjects otherwise than by naturalisation, with ordinary residence in the United Kingdom as prescribed.
For clarity regarding the 1 January 1949 cut‑off date, those born before it fall within the Bill’s pre‑1949 descent footing; lines involving naturalisation or registration on or after that date are treated as conditional.
This approach mirrors the way Australia and Ireland set an ancestral cut-off (1900 and 1922 respectively) for their own descent-based citizenship schemes. Egypt, for example, has a category known as Original Egyptian Citizenship, with a requirement of presence before 5 November 1914. Many nations require such a test, and use such a cutoff. Ours is 1 January 1949 – the date the British Nationality Act 1948 came into force.
What about the English, Scottish, Welsh and Irish?
BINCA gives a British citizen the option, on request, to have a Home Nation label printed on their passport, choosing from “English”, “Welsh”, “Scottish”, or “Irish”. The point is recognition, not the creation of a new legal class.
At section 15:

Subsection (2) makes that explicit – the label is evidential and declaratory only. In other words, it records an asserted and verified national identity within the UK’s constitutional family, but it does not confer extra rights, extra voting powers, different tax treatment, or any change to immigration status – it is also optional.
Subsection (3) is there to stop the label becoming either purely self-ID or purely discretionary. It envisages regulations setting out what counts as adequate evidence for each identifier. That could mean documentary links (birthplace, parentage, habitual residence, registers, or other specified indicators). The idea is to keep the passport marker administrable and defensible, so the Passport Office may say, “this is what we accept as proof for this label,” and apply it consistently.
What is the threshold of evidence for Indigenous & Hereditary Citizenship?
The threshold is the balance of probabilities. Where paper documentation is not available, I would suggest that at-scale hereditary testing – to prevent fraud – may be employed from accredited providers. This must not become a requirement, but rather, may be accepted as supporting evidence of a claim. The viability of this has been tested in various states around the world, many of whom require ancestry (jus sanguinis) as a condition for citizenship. Some of the most restrictive are jus sanguinis states include: Vatican City, Liechtenstein, Qatar, Kuwait, Saudi Arabia, Bhutan, and the United Arab Emirates.

The Precedent: Genetic Testing for Citizenship or Nationality
United States (Native American Tribes)
Several federally recognized tribes, such as the Cherokee Nation and Navajo Nation, govern their own citizenship criteria. Most rely on descent from individuals listed on historical rolls (e.g., the Dawes Rolls), often with blood quantum requirements. However, where documentation is absent or paternity is in dispute, some tribes permit or require DNA testing to establish a biological link. This is typically used to confirm parentage rather than ethnicity. Tribal membership carries political and legal rights, including access to federal programs, and is considered a sovereign determination.
Israel
Under the Law of Return (1950), Israel grants citizenship to Jews and their descendants, including grandchildren. However, in disputed or marginal cases, particularly involving immigrants from Eastern Europe or Ethiopia, genetic testing has been used to verify claims of Jewish ancestry. This practice, though controversial, has appeared in conversion cases and aliyah applications, often at the request of rabbinical authorities rather than the civil state. The tests aim to confirm matrilineal descent or a genetic link to recognised Jewish populations.
Estonia (Emerging Model)
Estonia has not implemented genetic testing for citizenship, but it maintains a national genome project linked to its digital identity infrastructure. While not currently tied to nationality or immigration, academic discourse within Estonia has explored potential future applications of genomic verification in public policy. Estonia thus represents an early-stage precedent for integrating genetic and biometric data into state identity frameworks.
The shift is constitutionally focussed one, not an ethnic one. It restores the principle that the political community, and the offices that govern it, arise from a continuous people with a definable home territory. Parliament once took that premise for granted, as discussed here; BINCA makes it explicit again at last.
Essentially, the Bill should be able to accurately cast an appropriate actor to play James Bond via the same methodology. It should provide a clear answer on all esoteric cases that can be put forward by those who oppose reform in this area.
The Precedent: Citizenship by Parent or Grandparent Descent
Ireland
Irish nationality law allows individuals to claim citizenship if one parent was born in Ireland. In addition, those with an Irish-born grandparent can register on the Foreign Births Register and acquire citizenship by descent. This system is widely used across the Irish diaspora, particularly in the United States, Canada, and Australia. It is governed by the Irish Nationality and Citizenship Act 1956, reflecting a strong cultural commitment to ancestral connection.
Italy
Italy offers one of the most expansive jus sanguinis regimes in the world. There is no generational limit, provided the descent line remains intact and no ancestor formally renounced Italian citizenship. This has led to large-scale take-up among descendants of Italian emigrants, especially in Latin America. Italian courts have further clarified rights via the maternal line, especially for those born before 1948, in a series of recent precedents supporting gender equality in transmission.
Poland
Polish law allows descendants of former Polish citizens to claim nationality, often based on grandparent or great-grandparent status. Applicants must prove that their ancestor held Polish citizenship after 1920 and that no renunciation or naturalisation occurred elsewhere before a critical cut-off date. This route is used frequently by the Jewish diaspora and others with Central European ancestry.
Germany
Germany historically restricted descent-based citizenship but relaxed its rules in 2021 to accommodate the descendants of Nazi victims. Individuals whose ancestors were stripped of citizenship during the Third Reich can now reclaim it, even across multiple generations. Separately, regular descent-based citizenship applies to those with a German parent, but does not automatically extend to grandchildren unless special circumstances apply.
3. A more thorough citizenship architecture
Every person present in Britain, outside the two permanent categories of Hereditary and Indigenous, is placed into to three functional categories.
· Conditional British Citizen applies to UK-born persons (and those already holding British citizenship at commencement) whose line involves naturalisation or registration on or after 1 January 1949. The status is subject to automated Integrity Review every five years; it is not transmissible beyond the second UK‑born generation (passable for one generation, to their children), is not transmissible to children born outside the UK, and lapses after five years’ continuous absence from the United Kingdom – much like tax status. That restriction is intended to prevent permanent colonial or sectarian enclaves forming by exploiting transmissible citizenship without integration via marriage and birth.
· British Subject is (i) the temporary status held by a Hereditary Applicant during the assimilation window, and (ii) the status granted on settlement after long lawful residence. It is personal to the holder, not transmissible, subject to Integrity Review, and revocable in accordance with the Bill.
Visitor means exactly that: presence of up to 180 days in any rolling twelve-month period. This does not confer settlement, a right to public funds, or a general right to work, and is automatically removed on breach. Outstaying this period without renewal will be considered breach. Grounds for breach include the inability to support one’s life here.
· Visitor means exactly that: presence of up to 180 days in any rolling twelve-month period. This does not confer, benefit or settlement rights and is automatically removed on breach. Outstaying this period without renewal will be considered breach. Grounds for breach include the inability to support one’s life here.
Because the Bill abolishes discretionary naturalisation after commencement, and replaces it with a capped and rule-based framework for status, the current lattice of points-based visas, investor routes and ministerial waivers disappears. Employers, councils and migrants alike can navigate the system in one page, not a hundred.
Just as important, the Bill re-opens a door that 1948 and 1981 silently closed. The Anglo (Empire) diaspora - families who left Britain when the Crown actively encouraged settlement overseas - regain a direct route home via the Hereditary form of citizenship, without having to queue behind temporary work-permit holders with no cultural tie to the country. Anyone suggesting we require high-skilled workers from the global economy will be thrilled to learn that, in this instance, they will not even need to gain an immigration status – the Empire may now, properly, come home.
4. Integrity reviews of citizenship, and removal of citizenship on failure
The Bill treats citizenship, in its conditional forms, as a covenant that presumes contribution and good conduct. Every Conditional British Citizen and British Subject therefore undergoes an Integrity Review at intervals not exceeding five years. Stage A applies a set of eligibility gates, and Stage B applies an automated scored assessment, producing an integrity score S:
S = (4×Tₖ) + (5×A) + (3×N) + (2×H) − (3×L) − (5×C) − (8×R) − (2×DP) + (3×X)
In broad terms, the positive side rewards net tax contribution, assimilation, recognised lineage indicators where relevant, and character references. The negative side penalises criminality, a certified security-risk flag, labour-dependency and dependent load, together with public-order or compliance debts.
Douglas Carswell, in 2025, suggested that Section 40(2) of the British Nationality Act 1981 might be used in this manner – he proposes an amendment to the Act in his article, here, which would achieve similar to what I am proposing in BINCA.
The outcomes of BINCA are blunt by design. A score below zero triggers revocation.
A mid-band score is routed to review. A high score carries the person forward to the next cycle.
Settlement sits above this, and requires meeting the Bill’s higher Settlement Threshold. The criteria are modelled on those used by the existing immigration tribunal system, with some essential additions that it frequently omits (due, in large part, to ECHR/HRA considerations).

For the numerically wary, the Bill also provides for an optional subtractive model, where a person begins from a baseline score and loses points for negative indicators, with revocation below a prescribed floor. Either approach is intended to express the same basic premise: conditional status is retained by contribution and stability, and forfeited by sustained non-compliance.
The Precedent: Algorithmic Citizenship Review
Estonia
Estonia’s digital governance infrastructure tracks every resident’s interaction with the state, including tax contributions, military service, and social integration. While it does not currently use this data for citizenship review, the system allows for such a possibility. Estonia’s X-Road platform integrates personal and biometric data in a way that could feasibly support a scoring model or national integrity review system in future.
United Arab Emirates
The UAE does not offer citizenship by birth or long-term residency. Instead, it reserves naturalisation for select foreigners deemed beneficial to the state. Candidates include scientists, investors, or skilled professionals. The process is highly discretionary and based on review by a national security committee. Citizenship can also be revoked for vaguely defined offenses including disloyalty or reputational harm to the state. The criteria are unpublished, but rely on close monitoring of applicants’ economic contribution, loyalty, and connections.
Saudi Arabia
In 2021, Saudi Arabia opened a discretionary naturalisation process for foreign experts in law, medicine, and religious scholarship. As in the UAE, the vetting process is secretive and applicants are typically proposed by senior officials. Citizenship is revocable, with no appeal rights, especially if individuals fall afoul of the Kingdom’s moral or political expectations. There is no formal algorithm, but the process resembles utility-based state vetting.
Approximately 55.6% of Saudi Arabia’s population are Saudi nationals (around 20.55 million people), while 44.4% (around 16.41 million) are non-Saudis - overwhelmingly foreign workers and resident expatriates.
In practice, foreign nationals dominate the private-sector workforce, making up around 56.5% of employees; in certain industries, such as construction and domestic work, the share can be as high as 80–90% or more among non-Saudis. These workers will certainly not be entitled to become full citizens after a mere 5 years, as is the case in Britain.
Israel
Israel employs a formal deposit system for asylum seekers and certain foreign workers that serves multiple regulatory purposes. Under the so-called “infiltrator” regime (permit category 2(a)(5)), employers are required to divert 16% of the worker’s Israeli salary into a state-managed escrow account. These funds, held in designated accounts at Mizrahi Tefahot Bank, act as a pseudo-pension and discourage overstaying: the asylum seeker receives the deposit (minus tax and fees) only upon departure and only if they do so within the stipulated timeframe.
Additionally, Israel may require bank guarantees or deposits from foreign visitors or group visa holders. For instance, agents applying for visas from restricted countries must lodge significant sums (e.g., NIS 200,000) as a condition of issuance or compliance with border control rules. These mechanisms provide financial leverage to ensure visitors or workers do not overstay, and serve as a form of control aligned with national interest. Our Home Office has much to learn here.
5. Administrative clarity and fairness
the Bill also resolves several long-running practical problems. First, it ends the confusion that arises when every public body must infer ethnicity or cultural attachment by proxy. The law itself will now state who belongs, who may belong by descent, and who is visiting. Second, it replaces today’s sprawling visa code with three transparent categories. The Home Office can redirect resources from adjudicating overlapping leave-to-remain applications to enforcing clear rules at the border.
Third, the Bill closes a fiscal loophole. At present, a child born in Britain to two temporary residents may trigger a chain of family settlement, housing support and benefit entitlements even when neither parent has contributed a day’s tax. Under the Bill, only Conditional Citizens - whose families chose naturalisation - would acquire citizenship by birth, and their status remains conditional on contribution.
Finally, by offering the Anglo-diaspora a streamlined Hereditary route, the Bill ensures that cultural continuity, not bureaucratic happen-stance, guides admissions. A Canadian grand-child of British war veterans will find it easier to settle than a stranger with no historic connection beyond a job offer from Uber, or at a cousin’s American Candy shop. That hierarchy is not discriminatory; it is simply the return of coherent statecraft. Someone attending a job will not be unable, however, they will not be automatically waived into citizenship by the measure of time.
6. Why now?
No honest observer doubts that the United Kingdom faces a convergence of pressures. These include record migration flows, a housing market at breaking point and court lists straining under immigration appeals flowing from an exploitable asylum and immigration system. The social contract is fraying at both cultural and fiscal seams. Even parties that once championed maximal openness now concede that the status quo cannot hold, at least not if we are to remain solvent.
The root malfunction lies in a nationality code; at present it neither distinguishes the native peoples, nor rewards genuine allegiance. In particular, it does not deter opportunistic exploitation. BINCA attempts to remove those structural incentives. It does not promise to end migration, or to solve housing shortages overnight, but it would align the rules of membership with the enduring realities of community, contribution and capacity.
7. Conclusions
More than three centuries ago Sir John Knight told the Commons that each generation holds the birth-right of English liberty on trust for the next. The intervening centuries did not erase that obligation, but rather, obscured it in layers of imperial compromise and administrative tidiness (the British Nationality Acts of 1948 and 81). The British Indigeneity, Nationality & Citizenship Act makes the duty visible again. It names the people who built the country, invites their descendants home from our former imperial colonies and creates a framework that accepts that allegiance must be lived, rather than merely claimed.
Critics will call the Bill radical. In truth it is conservative in the precise sense. the Bill restores citizenship to what it ought always to have been, a covenant of reciprocal loyalty between the state and those to whom it truly belongs.
If Parliament enacts the measure, Britain will have completed a task postponed since 1948, squaring the circle that once confused subject-hood with paperwork, and re-aligning legal nationality with lived national identity. The reward will be a citizenship worthy of its name. The primary drawback of BINCA, is that 'Indigeneity' is rather difficult to spell.
